数理を楽しむ (26) Delambreの公式から 月下美人今年も開花、挿し木

 コロナ災の中、10指に満たない面々が集うが、何かあるとギスギスする。ガッカリだ。

 今年も月下美人が開花して楽しめた。 徒長して、そのシュートが3メートルに及ぶので、適当な長さに切断して、「挿し木」にした。

 スナックのママが、自分で面倒を見るのは、億劫なのであろう、「開花したら」というので、連絡をしたが、とうとう出ない。 大鉢を抱えていくのは大変だが、小鉢ならなんとか運べそうなので、連絡したが、この様な調子なら、今後も期待できない。 小鉢ながら開花予備軍を持っており、その気があればまた楽しむことが出来るのだが・・・・。

 まずは、7月に入ってからの開花写真から。

Dsc04067


Dsc04070


 次は「挿し木」にした月下美人。 挿し木した頃と二週間が経過した頃。

Photo


Dsc04081



偶然入手した「オレンジ・フラミンゴ」と呼ばれる(?)ハイビスカスも、その後幾つかあった蕾を開花させた。 そして、他のハイビスカス3種も色とりどりの花を咲かせて楽しませてくれる。 ブーゲンビリアも色づき始めた。 またブログに載せる機会もあるだろう (*´∀`*)。

 SNSに投稿された記事は、各人が楽しんでのことだろう。楽しみは種々有る。同級生は、ゴルフを楽しみ、私は、この様に園芸を楽しむ。 ゴルフに誘われるが、「ゴルフまで断る (*´∀`*)。

 其れでは、定番の「数理を楽しむ」をどうぞ! 今回も、枚数が多くなった。

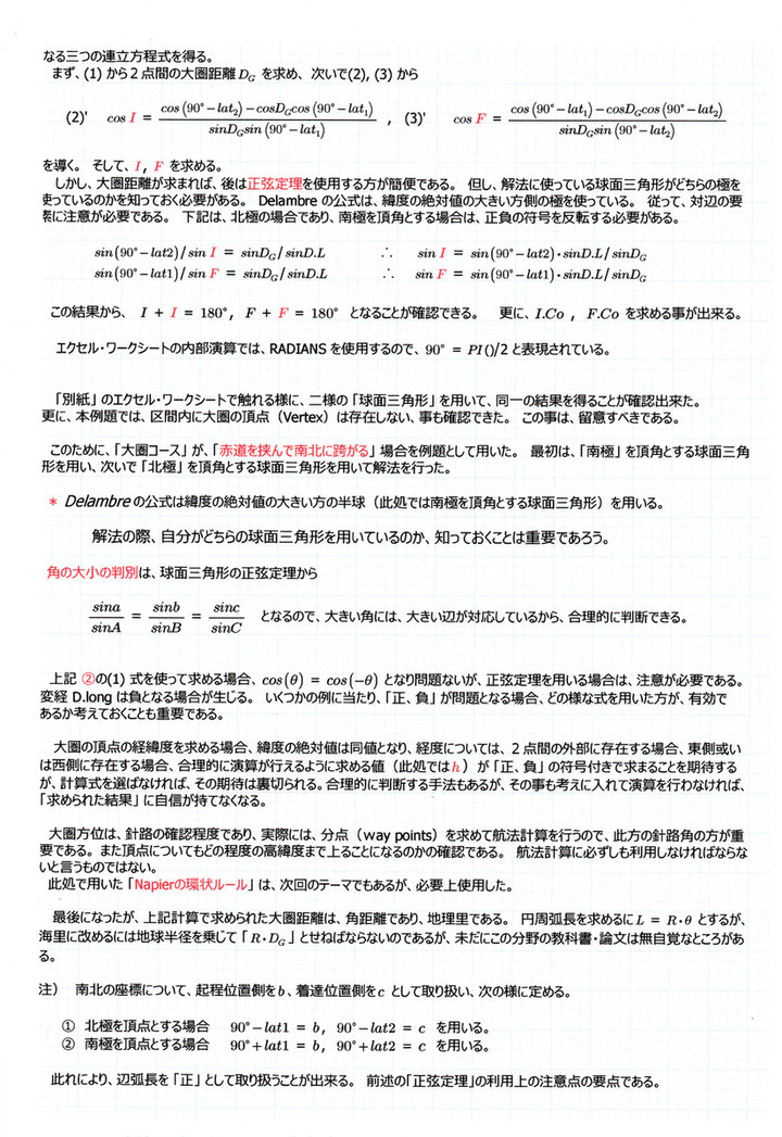
26_01_2


26_02_2


26_03_2


26_04_2


26_05_2


26_06_2


26_07_2


コメント(0)